里程碑時刻!亞中制藥首個制劑品種通過藥品GMP符合性檢查
發布日期:2025-07-28
閱讀數量:5800
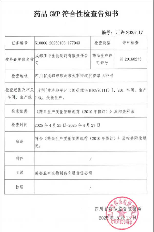
近日,四川省藥品監督管理局發布藥品GMP符合性檢查告知書,成都亞中生物制藥有限責任公司首個制劑品種——非洛地平片順利通過藥品GMP符合性檢查。

此次通過GMP符合性檢查,標志著亞中制藥新建的201固體制劑車間片劑生產線生產質量管理已符合GMP要求,正式具備承接固體制劑生產的能力,為后續制劑產品規模化生產奠定了堅實基礎。這標志著公司成功實現了從原料藥向制劑的延伸,開啟了由單一原料藥生產的“獨木橋”,向原料藥與制劑并重、多品種多劑型協同發展的“立交橋”式的轉型之路。
未來,亞中制藥將以此次首個制劑品種通過GMP檢查為起點,持續深耕制劑領域,嚴格把控質量,豐富產品矩陣,用更多優質藥品為大眾健康護航,助力醫藥產業高質量發展,書寫“亞中制劑”的嶄新篇章!

